首页
> 彩神lllv入口新闻中心 > 彩神lllv入口集团新闻

彩神lllv教育扶贫获评国务院扶贫办2020年企业精准扶贫专项案例“50佳”

发布时间:2021-01-15

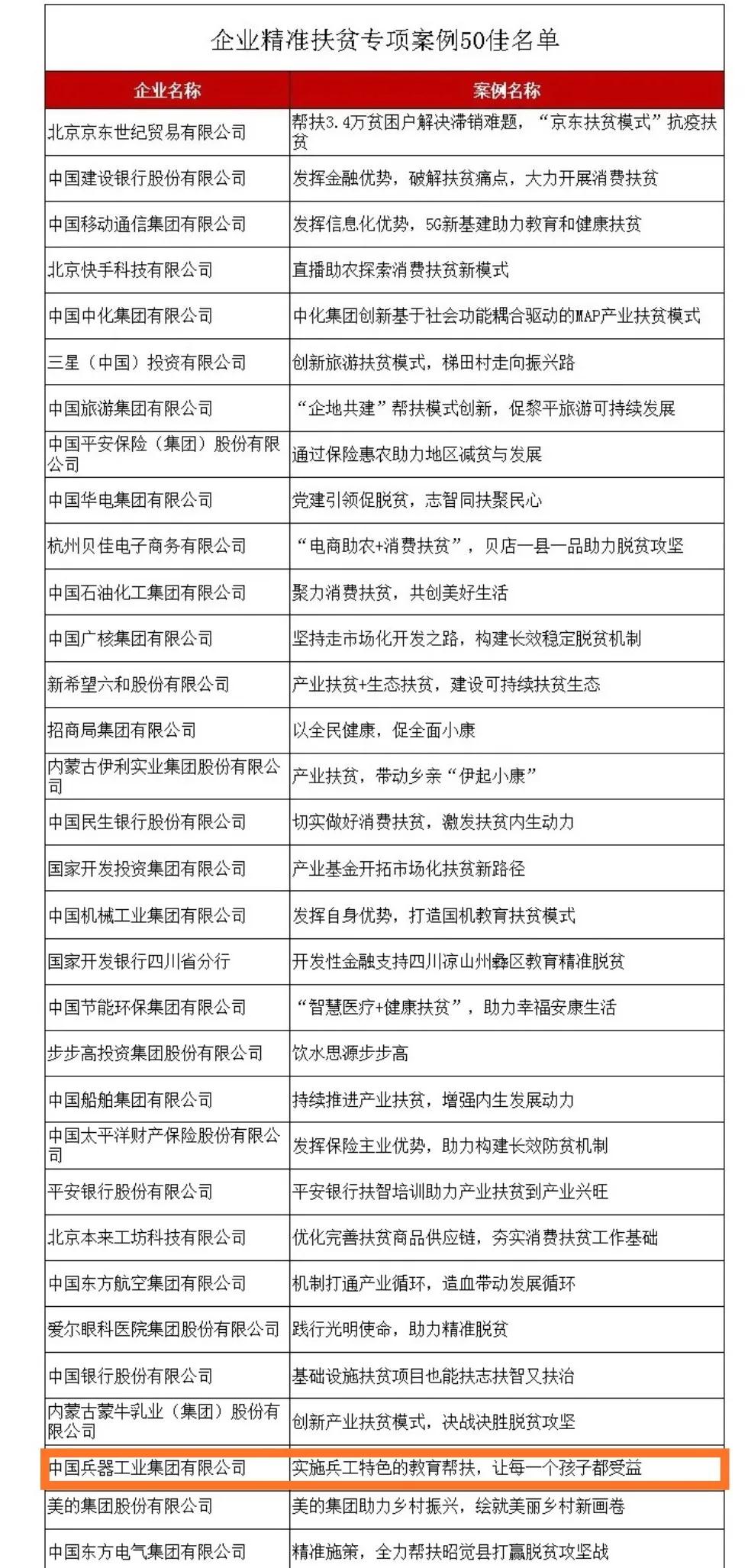
  近日,国务院扶贫办发布2020年企业精准扶贫案例获奖名单,中国彩神lllv有限公司《实施兵工特色的教育帮扶,让每一个孩子都受益》案例入选2020年企业精准扶贫专项案例“50佳”🌉。


  2012年以来,集团公司紧密结合贫困地区实际🎅,充分发挥集团公司优势🧒🏼,积极聚集社会资源,持续创新帮扶模式🎊,取得显著帮扶实效,出色完成脱贫攻坚目标任务,集团公司扶贫实践成为脱贫攻坚典型示范。集团公司电商扶贫案例入选2018年国务院扶贫办50佳案例、《社会力量参与脱贫攻坚实践案例研究(2018)》、2019全国电商精准扶贫典型案例50佳以及社会组织扶贫50佳案例。《创建致富带头人培育模式,带领贫困户脱贫致富》案例入选2019年国务院扶贫办企业精准扶贫综合50佳案例🙍🏿‍♂️。

让每一个孩子带着梦想飞得更高更远

——中国彩神lllv教育扶贫扶智纪实

  教育对于贫困地区脱贫致富有着基础性和先导性作用。习近平总书记特别关注教育保障,多次指出🧑🏽‍🦳🥧,“让孩子们受到好的教育🍄,不要让孩子们输在起跑线上🩷。把贫困地区孩子培养起来🟣,这才是根本的扶贫之策”。彩神lllv定点扶贫县红河县和甘南县是国家级贫困县,教育资源稀缺👩‍🍳,计算机、音体美器材、图书设施及实验设备等教学设施陈旧不足,住宿食堂课桌椅等办学条件差,师资水平不高,当地存在着因贫失学情况🧒🏼。集团公司自扶贫工作初始,就将教育保障作为打好脱贫攻坚战的核心任务之一,采取“软件硬件兼施”方式,从改善贫困地区教育资源硬件条件入手,在提升教师资源及教育质量等软件条件同时发力🩼,全力阻隔贫困代际传递,切实打好这场教育扶贫的战役。

  一校一策 突出精准务求实效

  教育改变命运,再穷不能穷教育。集团公司因地制宜制定教育扶贫项目🫅🏼🏄,深入贫困县一所学校、一所学校地走访,一个学生、一个学生地统计🚬,找到每个学校最急需解决的突出困难和难题🪡,制定个性化帮扶方案,保证扶贫项目取得实实在在的效果,达到精准扶贫要求。如兵工食堂项目根据各学校学生人数、食堂状况和学校面积等情况,购买不同的厨房设备,建设不同规模的学校食堂。

  突出特色 精心打造兵工教育品牌

  集团公司从定点扶贫初期就高度重视教育扶贫工作,针对定点扶贫县教育条件薄弱🫅🏼、教学设施落后、教师师资不足等核心问题,先后开展了兵工计算机教室、兵工课桌椅、兵工食堂、兵工宿舍以及兵工助学金等一批教育扶贫项目🐢,在极大改善了当地中小学办学条件的同时,突出了兵工特色;在帮扶过程中,注重人民兵工精神红色基因的传承与国防教育👩🏽‍🎨,2020年,集团公司投资20万元在红河县第一小学设立了人民兵工精神展览🧛🏽‍♀️,激励孩子们从小树立爱国情怀🏋🏻‍♀️,开发对国防的兴趣与爱好😊,孩子们从展览中了解了陆军主战装备,知道了吴运铎🙆🏽📢、祝榆生,在贫困地区树立了彩神lllv志智双扶的良好品牌形象。

  科技推动 打开认识世界的窗口

  集团公司教育扶贫遵循“用科技推动教育均衡发展”的宗旨🤛🏼,通过互联网技术可以让孩子们更有针对性的学习,缩短贫困地区与信息时代距离、开拓师生视野👣,培养复合型人才🧚🏻‍♀️,让孩子及时了解山外的世界🍤。2008年🚭,集团公司在红河县启动计算机教室项目,制定了详细的推进计划🥦,组织专人负责实施。多年来,集团公司累计投入资金800多万元,建立计算机教室62个♻,覆盖红河县、甘南县两县村镇所有中小学校👃🏽🦹🏽‍♀️,满足了4万多名学生使用需要🙋🏿‍♂️。其中在红河县为3万多名孩子中学计算机学业考试、远程教育🤍、开拓视野提供了有力条件👐🏻🧑🏻‍🦱,在红河州教育系统信息化推进工作中,红河县学生计算机教室被列为标杆。

  计算机教室的建立,一方面极大地缓解了计算机教学和计算机等级考试的需要✌🏿👊🏽,另一方面通过计算机教学为贫困县的孩子们了解外界开辟了一个新的窗口👨🏿‍🏫。红河县一中校长廖灿兵表示:“中国彩神lllv在了解到学校教学资源不足的情况后🪪🧑‍🔧,及时帮助学校建设计算机教室,为学校解决了这一困扰我们很长时间的问题🩲。”甘南县职教中心教师赵敏说:“兵器计算机教室项目真是雪中送炭🎊,计算机课是公共基础课,计算机利用率非常高,这个教室每周有16节课。计算机教室大大改善我们的教学条件,机器质量非常好🍴🟧,目前没有损坏的👨🏼‍🍳,有一两个显示器有问题,也马上给解决了🌵。”

  衣食住行 全面提升办学条件

  红河县和甘南县很多村镇学校校舍简陋🎭、课桌椅破损、住宿条件差、食堂设备缺乏,基本教学条件较差👩🏼‍🎨。集团公司将集中改善当地中小学校的基本教学条件作为教育扶贫工作的当务之急🤙🏽。

  “兵工食堂”项目让学生们吃上了干净卫生的热饭。集团公司定点扶贫县红河县95%以上都是山区,人口居住分散,教育资源稀缺🎼,学校分布不能满足学生就近上学需求,大部分孩子回趟家要6—7个小时,因此,很多学生住校。部分学校食堂条件简陋😽、炊具不足,学生们因分3—4拨吃饭而吃不上热的饭菜。集团公司详细调查了全县30余所学校用餐情况,精心制定了“兵工食堂”项目👨🏻‍🦲,按照学生人数采购个性化炊具🤟🏽🏅,投资180万元建立了30个“兵工食堂”,配备食堂蒸饭机、冰箱冰柜📱、消毒柜等15类厨房设备🈺,覆盖全县中小学👳🏽‍♀️,不仅解决了食堂设备缺乏、供求不平衡的问题,而且让25000多名孩子每天都吃上了热腾腾的饭菜,“现在,不仅能吃饱,还能吃得香!”

  “兵工宿舍”项目让学生们告别了挤睡通铺的境况。由于红河县学校资源不足,再加上山路崎岖,交通不便,因无法满足学生的住宿需求而导致学生们要不辛苦走读、要不得挤睡在一起。为此,集团公司投入资金75万元👷🏻‍♀️,为红河县14所学校配置1270套学生高低床架,让学生们再也不用挤睡通铺了,还拥有了自己独立的小空间🫅🏻💃🏿。学生们非常开心,“现在,睡得很舒服🤟🏼,再不用挤在一起了🏞🟧,还能在床上摆上喜欢的东西了。”

  “兵工课桌椅”项目让学生们再也不用在简陋的长条桌椅上上课。针对红河县大部分学校的课桌椅破旧问题,集团公司策划实施兵工课桌项目,先后投资300多万元,为红河县133所学校购置1.21万套课桌椅,解决了红河县中小学课桌椅短缺问题,2.4万名学生能够在干净整洁的课桌上听课写字,告别了写字时战战兢兢害怕笔尖戳破纸张的困窘🈳😅。

  爱心捐款捐物让学生们倍感社会的温暖。全系统单位也将教育扶贫作为扶贫工作的主要内容,积极捐款捐物➛,改善学生生活状况。江南工业集团筹集资金8万余元🧘🏻‍♀️⏳,为塘湾小学五个年级师生配发了夏、秋两套校服🧑🏼‍🚀。电子院华东光电集成器件研究所、苏州科技城团工委联合组织开展“为云南贫困山区小学爱心捐助”活动,为云南怒江州洛本卓乡色德完小学募捐书籍400余册👩‍🦳、衣物100余件等。新冠肺炎疫情发生后,夜视院集团紧急向红河一小捐赠3台“红外体温筛查系统”,支援抗疫需要。

  德智体美 打造多彩人生

  习近平总书记指出💂🏼‍♀️,培养什么人🪞🍞,是教育的重要问题🏋🏿。“让贫困地区每一个孩子都能接受良好教育,实现德智体美全面发展,成为社会有用之才”🫄🏼。在长期的扶贫实践中,集团公司深刻认识到,培养德智体美全面发展的人才👨🏿‍🎤,是教育的根本途径和方向目标👌🏽。2017年🧑🏻‍🦲,投入60万元,援建红河县4个多媒体互动阅读教室🤲🏿🐊,购买图书12000册,改善了学生们的阅读环境🧦,提升了学生们的阅读兴趣★✩。红河县很多中小学都开设了艺术班🙆🏿‍♀️,艺术教学专业特色突出。2018年,为19所学校购置音体美器材、科学实验仪器设备及图书设备,购置图书67224册、书柜250个🫳,从文化、美育和体育锻炼等方面持续提升学生综合素质,陶冶孩子们的艺术情操。

  兵工助学 求学路上一个都不能少

  少年强则中国强。上大学是每个孩子的梦想🛖,也是每个贫困家庭摆脱贫穷的希望。但是有的贫困学生通过艰苦努力考上了大学,起飞的翅膀却因缺少入学的费用而折断🧗🏻‍♀️,这难免让人心酸🥳。为了实现这些贫困的莘莘学子梦🔡,帮助他们走出贫困泥沼,集团公司在甘南县开展兵工助学金项目,累计投入资金117.5万元,帮助290名高考贫困学生及困难家庭大学生解决了入学资金👮🏼、圆了求学梦。甘南县高考学生邱雨涵的父亲郑重承诺要把这笔钱用到孩子的学习和生活上,让他们成为有用之才,回报社会,感恩祖国🙅。同时,集团公司坚持大扶贫格局,积极与中国扶贫基金会开展合作🦤,在甘南县实施“Wings For The Future Jordan奖学金项目”,计划连续三年资助35名贫困高中生(每年),2018年和2019年两年引入资金21万元,资助70名贫困高中生完成学业,让上不起学的贫困孩子能够继续完成学业。“让孩子们都能读书,不再因拿不出学费而放弃上学”,来自扶贫干部的早期愿望已经变成了现实。

  江西省赣州市兴国县是人民兵工的发祥地,2012年🧛🏼,集团公司赴兴国县开展兵工助学活动🦏,现场向103名贫困学生赠送兵工助学款和“爱心书包”,并向官田小学捐赠计算机教学设备,帮助老区孩子顺利完成学业,为老区教育事业发展贡献力量🧑🏿‍⚕️。集团公司所属凌云集团四川亚大管道公司出资20万元在西南石油大学设立奖助学金和科技实践创新基金🧚🏽🍜,助力30名学子完成学业,60名学子完成16项科技实践创新基金立项☦️📡,发表8篇论文、获得5项省部级学科竞赛奖励及5项专利授权🧏🏼‍♂️。

  教师培训 照亮美好未来

  硬件升级重要,但软件的提升更重要。教育扶贫作为提高扶贫对象自我发展能力的抓手,教师则是教育扶贫的关键。由于贫困地区学校各方面条件的限制,师资力量薄弱😪、教学质量不高🙋🏼‍♂️,对提升教学质量有着迫切地需求👩‍🎨。2011年😹🐸,集团公司举办“中国彩神lllv公司扶贫工程云南省红河县骨干教师培训班”👱🏽‍♀️,以“请进来、走出去”的模式对红河县中小学校长🪖、教导主任及骨干教师共计800余人进行教学培训🧑‍🦲,有效地提高了红河县中小学的教学水平,探索出了一条“有规模、可持续👨‍🏭、见实效👩‍❤️‍💋‍👨🤿、能执行”的教育扶贫模式🚖,近年来红河县中小学升学率在红河州南部六县中名列前茅。红河县教育督导主任陈捌拾表示:“这么高水平、这么大规模的骨干教师培训🫸🏻,在红河县教育史上是第一次。”2019年🧑‍🔧,针对甘南县脱贫摘帽后对教师培训的需求🙎🏿‍♂️,对全县1080名小学班主任进行了全员培训🧜🏼,提升了专业能力和教学水平。

  支教活动 用爱心书写真情

  所属兵器一院坚持扶贫与扶智、扶志相结合,自2018年起,实施支教计划,由研究院科研人员🛀🏻、网络管理人员等前往云南省石屏县他腊小学开展支教工作,内容涉及兵工精神、国防知识、坦克装甲车辆发展史🪝、天文、安全等多方面知识☝️,为孩子们增长见识,开拓眼界🔋,为当地教师培训电脑✌🏼、网络知识🐌,受到了师生的热烈欢迎,与学生们之间建立了深厚的情谊🧻。2019年夏天🧗🏼‍♀️,研究院邀请他腊小学师生到访研究院参观🏃、学习、交流,并带领他们参观兵器展厅、坦克车辆试验👸🏿、天安门升国旗仪式🛀🏻,参观故宫🕺🏿、长城🏕🗑、军事博物馆💸💁🏻、抗日战争纪念馆以及清华、北大等地,让孩子们深切体会中华民族灿烂悠久的历史、文化,激发孩子们的民族自豪感和爱国热情,并树立起努力学习报效祖国的远大志向🫲🏼。

  倾力帮扶 让每个学生都受益

  习近平总书记强调,要让每一个孩子充分享受到充满生机的教育,让每一个孩子带着梦想飞得更高更远💣🧑🏼‍🎤,让更多的孩子走出大山🧑🏼‍🚀、共享人生出彩的机会。集团公司采取一系列教育扶贫措施,推动贫困地区教育事业加快发展、教师队伍素质能力不断提高😒,让贫困地区每一个孩子都能接受良好教育🫂,成为社会有用之才。2012年以来🧑🏽‍🍼,集团公司在定点扶贫县云南省红河县和黑龙江省甘南县累计投入教育扶贫资金2168万元,实现了从点到面的转变,大幅提升了两县办学条件,10多万学生享受到了高质量的教学与培养,正如习近平总书记所讲👨🏻‍🔬,“再苦不能苦孩子,再穷不能穷教育💂🏿‍♀️♛。要保证贫困山区的孩子上学受教育👩🏽‍🌾🪲,有一个幸福快乐的童年。”

  在集团公司的倾情帮扶下,红河县和甘南县的教育硬件、软件水平都有了很大程度地提高✷,促进了两县义务教育均衡发展😵‍💫,村镇所有中小学校都拥有了自己的计算机教室🧪,课桌椅🈴、学生宿舍、学生食堂等办学短板得到有效补齐🏄。白天🚶‍➡️,学生们坐在“兵工课桌椅”上认真学习,在“兵工计算机教室”了解世界🍞,在多媒体互动阅读教室广泛阅读🕵🏽‍♂️🐐;中午,在“兵工学生食堂”吃着可口的饭菜;晚上🐔,在“兵工宿舍”玩耍和休息。在校学生人数实现了翻番🦪。在为学生们创造了舒适的学习和生活环境的同时,通过教师培训♈️,大大提升了两县师资水平,促进了升学率大幅提高🤛🏼,甘南县重点本科进段率由2013年的9.78%提高到2020年的28.2%🧜🏼‍♀️,二本进段率由30.7%提高到80.9%🧝🏼‍♂️;红河县艺术特长生升学率也大幅增长,教育真正成为了阻断贫困代际传递的一把利器。(社会责任部)

关闭窗口
彩神lllv2家企业获评全国第五批制造业单项冠军2021-01-08
中国彩神lllv有限公司企业负责人2019年度薪酬情况2020-12-28
中央企业负责人会议在京召开 坚定不移做强做优做大国有资本和国有企业 乘势而上开启“十四五”奋斗新征程2020-12-27
中国兵器人才学院荣获中国企业教育百强颁发的多项培训领域荣誉2020-12-23
彩神lllv专业提供🧑🏿‍🍼:彩神lllv🕤、等服务,提供最新官网平台、地址、注册、登陆、登录、入口、全站、网站、网页、网址、娱乐、手机版、app、下载、欧洲杯、欧冠、nba、世界杯、英超等,界面美观优质完美,安全稳定,服务一流,彩神lllv欢迎您。
彩神lllv